Suresh, as discussed please find the requested documents in relation to
Sky Communications Project Processes. Please find links to the
documents below.
Please also note that I have added some more documents than originally discussed, as Sky will need them to complete some of the processes. Only the Project Plan, Schedule and Process documents will be subject to the draft reviews. If you have any difficulty accessing the links please give me a call on 0211745519. - Cheers Shaun.
| Project Documentation | |||
|
Version |
Title | Description | |
|
1.0D |
Project Plan | Industry standard Project Plan following PMI principles. This document has been tailored to Sky Communications high level delivery processes. A field detailed with [xxx] can be replaced automatically through document by editing the document properties and pressing F9 to update entire document. Fields labels with {xxx} must be updated by the author manually. | |
|
1.0D |
Project Schedule | Project Schedule in MS Project 2003 format following approach outlined within the project plan. | |
| Project Support Documentation | |||
|
Version |
Title | Description | |
| 1.0 | Project Kick Off | Tailored Project Kickoff Document | |
| 1.0 | Meeting Minutes | Project Meeting Minutes | |
| 1.0 | Project Manager Role Description | Standard Project Roles and Responsibilities Document | |
| 1.0 | Organization Chart | Visio Organization chart to be used in Project Plan | |
| 1.0 | Project Status Report | Standardised Project Status Report | |
| 1.0 | Project Folder Structure | Folder directory structure to be used for each project. This matches the Project Approach | |
| Process Documentation | |||
|
Version |
Title | Description | |
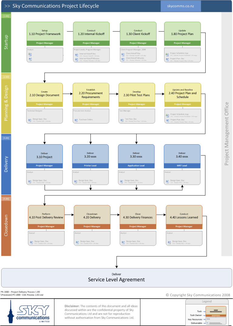
| 1.0 | Project Process Chart | Highlevel Project Process Diagram. This can be printed out at A3 level for display to the project managers. Gives a overview of project process. Delivery of PDF will be given on final approval. | |
| 1.0 | Project Delivery Process | More detailed view of the project process. Colors and numbers match Project Plan and schedules. Details process owner and reference documentation | |